This website works better with JavaScript.
Explore
Help
Sign In
cuit
/
Java-Book
mirror of
https://gitee.com/gaohongy/Java-Book.git
Watch
1
Star
0
Fork
You've already forked Java-Book
0
Code
Issues
Packages
Projects
Releases
Wiki
Activity
You cannot select more than 25 topics
Topics must start with a letter or number, can include dashes ('-') and can be up to 35 characters long.
cacaa718d3
master
Branches
Tags
${ item.name }
Create tag
${ searchTerm }
Create branch
${ searchTerm }
from 'cacaa718d3'
${ noResults }
Java-Book
/
06:集合框架
/
img
/
map.jpeg
6302 lines
536 KiB
Plaintext
Raw
Normal View
History
Unescape
Escape
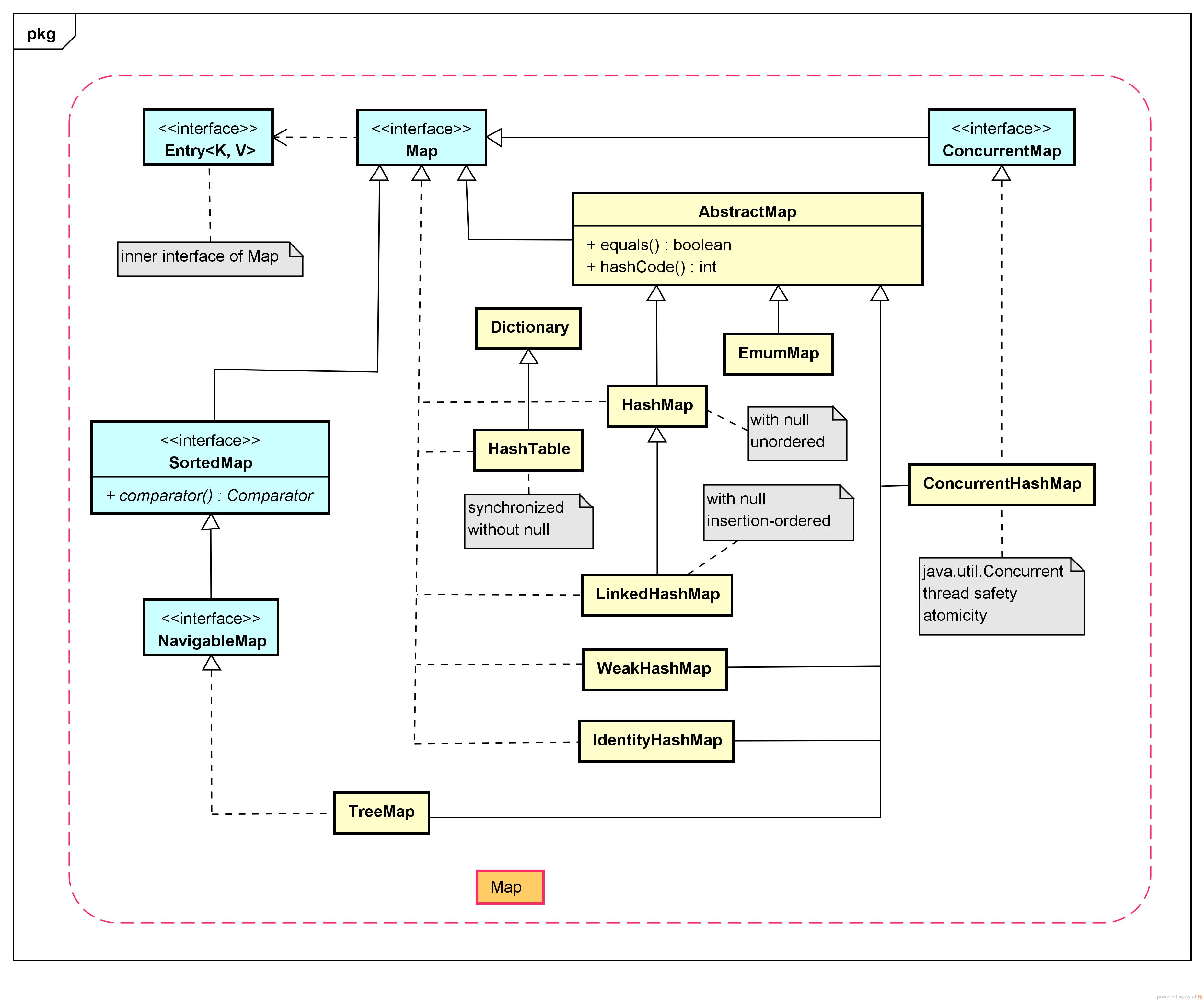
简单修正,增加Map类图,还没有完成
3 years ago
<EFBFBD>
<EFBFBD>
<EFBFBD>
<EFBFBD>